您好,欢迎进入
+86-755-2265 6161
info@hicgroup.com.cn
中文
/
English
首页
关于HIC
公司简介
企业文化
资质证书
申诉投诉
公开文件
证书样本
公开承诺
我们的服务
ISO22000食品安全管理体系认证
ISO 27001信息安全管理体系认证
ISO 20000信息技术服务管理体系认证
能源管理体系认证
批发业和零售业服务认证
科学研究服务认证
有机产品认证
良好农业规范(GAP)认证
知识产权管理体系认证
ISO 9001质量管理体系认证
ISO 14001环境管理体系认证
ISO 45001职业健康安全管理体系认证
危害分析与关键控制点(HACCP)体系认证
资讯中心
公司新闻
行业资讯
法律法规
证书查询
职业发展
学习和发展规划
招聘职位信息
联系方式
公开文件
当前位置 : 首页
公开文件
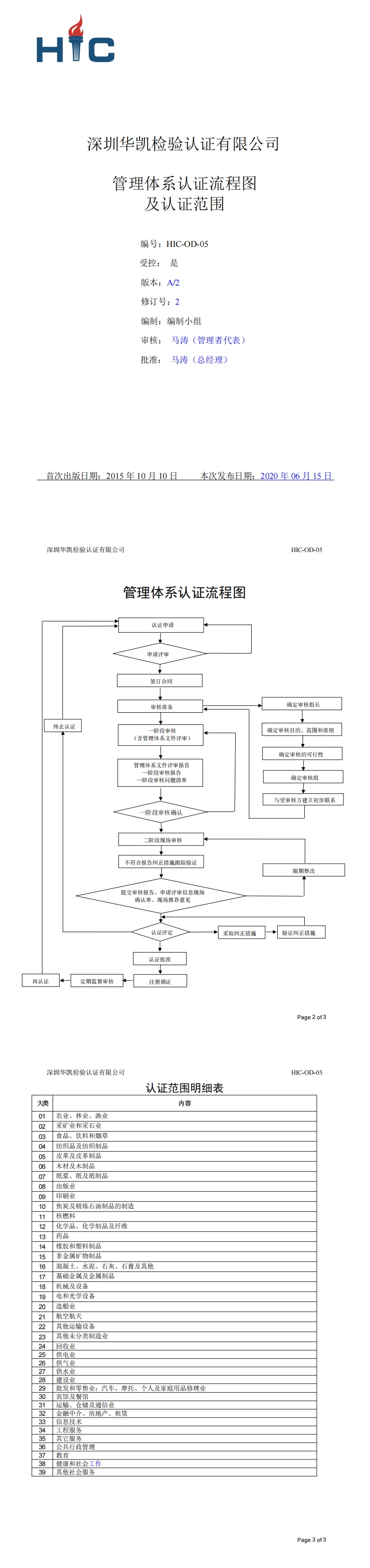
HIC-OD-05 管理体系认证流程及范围
上一篇:HIC-OD-04 审核活动工作人日管理要求
下一篇:HIC-OD-03 认证证书及认证标志使用规则
咨询留言
联系我们
推荐服务